机械荟萃山庄

 找回密码
 立即注册

QQ登录

只需一步,快速开始

搜索
热搜: 活动 交友 discuz
查看: 347|回复: 0

神他妈的机械结构十二个分类

[复制链接]

2万

主题

3万

帖子

21万

积分

超级版主

Rank: 8Rank: 8

积分
216716
发表于 2026-4-9 18:00:48 | 显示全部楼层 |阅读模式









分类逻辑完全违背机械工程的科学分类原则,同时存在大量专业概念混淆、边界错位、以偏概全、自相矛盾、认知过时的错误。
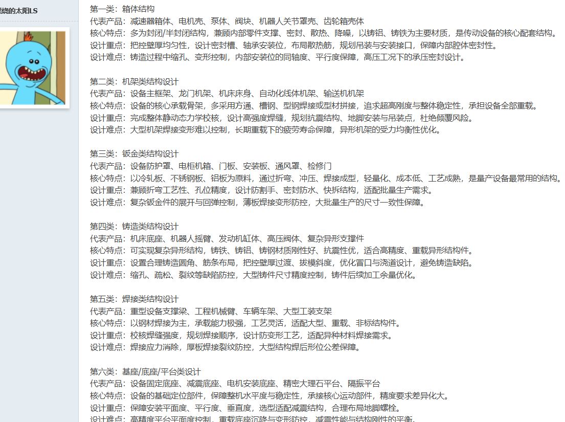
机械结构的科学分类必须遵循单一维度原则,要么按成型工艺(铸造、焊接、钣金等)、要么按功能用途(箱体、机架、基座等)、要么按性能目标(轻量化、精密、防护等)分类。而本文同时混用了 3 个完全互斥的维度,强行拆分为 12 类,导致类别之间大量交叉重叠、归属混乱,是最致命的错误。

按成型工艺 + 材料分类:第三类钣金、第四类铸造、第五类焊接、第九类工业铝型材,4 个类别;
按功能用途分类:第一类箱体、第二类机架、第六类基座、第七类支架、第八类盖板罩壳,5 个类别;
按性能 / 工况目标分类:第十类精密结构、第十一类轻量化结构、第十二类特种防护结构,3 个类别。
IP 防护、刚度强度校核、防变形设计、热稳定性控制,是所有机械结构设计的通用要求,文章却反复将其列为某一类结构的 “核心特点”,专业严谨性严重不足。

箱体结构并非只能用铸铝、铸铁,焊接箱体、钣金拼接箱体、型材组装箱体在行业内广泛应用(比如大型风电齿轮箱焊接箱体、低压电控钣金箱体),强行绑定铸造材质属于以偏概全。
阀块(液压集成块)是实心 / 半实心的孔道集成结构,无封闭腔体,不具备箱体 “内部零件支撑、密封腔体” 的核心特点,完全不属于箱体结构。
“铸造过程中缩孔、变形控制” 是铸造工艺的难点,而非结构设计的难点,结构设计的核心是通过壁厚均匀性、圆角过渡等结构优化规避铸造缺陷,而非控制铸造生产过程。
机架并非只能用焊接 / 型材拼接,机床床身、精密设备机架绝大多数采用铸铁铸造成型(文章第四类也将机床底座列为铸造类代表产品,直接自相矛盾),还有大理石精密机架,强行绑定焊接工艺属于严重错误。
“杜绝倾覆风险” 是设备整机重心、安装地基设计的范畴,而非机架结构设计的核心重点,机架设计的核心是静动态刚度、抗振性、形位精度保持性。

钣金类结构设计说成“量产设备最常用的结构” 不符合行业实际,量产设备的核心承载结构几乎均为铸造、焊接结构,钣金仅用于外防护、电柜等非承载场景,表述严重夸大。

“优化冒口与浇道设计” 是铸造厂的工艺设计内容,而非机械结构设计师的工作范畴,结构设计师仅需设计适配铸造工艺的结构(拔模斜度、壁厚过渡等),无需负责浇冒口设计。
“规划焊接顺序” 是焊接车间的工艺规程内容,而非结构设计的重点,结构设计师仅需负责焊缝形式、坡口设计、强度校核、防变形结构设计。
“设备的基础定位部件” 表述错误,真正的基础定位是土建安装地基,设备底座是设备与地基的连接部件,而非基础本身。
“重载底座沉降防控”,沉降是土建地基的工程问题,而非设备底座结构设计的范畴,底座仅需控制刚度与变形,完全用错了 “沉降” 的专业概念。
“多为悬臂、悬挑结构” 严重错误,支架的范畴极广,绝大多数传感器支架、电机支架、工装支架是双侧固定的简支 / 支撑结构,而非悬臂结构
业铝型材是材料 + 成型工艺,而非独立的结构类型,其代表产品(铝型材机架、围栏、支架)完全可归为第二类机架、第七类支架,无独立分类的必要性。
“无需焊接” 表述不严谨,工业铝型材结构可通过焊接成型,只是常用模块化连接件,并非绝对不能焊接。
“铝型材刚性不足的补强设计” 是铝型材结构设计的基础内容,而非难点;真正的难点是重载工况下的连接节点强度设计、动态载荷下的抗疲劳设计、长跨距结构的挠度控制。
“精密” 是精度等级属性,而非独立的结构类型,任何结构件都可以是精密件(精密箱体、精密阀体、精密机架、精密钣金件),和其他 11 个类别全部交叉,完全不具备独立分类的条件。
“追求热稳定性与微变形防控” 并非精密结构件独有,大型机床床身、重载机架同样需要严格控制热变形与微变形,属于通用设计要求。
“实现高精度加工工艺” 是机加工工艺的难点,而非结构设计的难点;结构设计的核心是精度链设计、基准统一、形位公差合理标注、抗微变形结构设计。
轻量化是设计目标 / 性能指标,而非独立的结构类型,所有机械结构(箱体、机架、臂杆、罩壳)都可以做轻量化设计,没有专属的 “轻量化结构” 类别,就像 “节能家电” 不能单独列为一个家电品类,完全违背分类逻辑。
“以减重为核心目标” 是机械设计的致命误导,轻量化设计的核心原则是在满足强度、刚度、寿命、安全的前提下实现减重,单纯以减重为核心会直接导致结构失效,违背机械设计的基本安全准则。
特种防护是工况属性,而非独立的结构类型,防爆壳体本身就是箱体结构(第一类)、铸造件(第四类),防腐 / 耐高温罩壳就是钣金罩壳(第三类、第八类),和其他类别完全交叉,不具备独立分类条件。
防爆结构设计的核心是必须符合 GB3836 系列国家强制标准,核心是隔爆面间隙、宽度、粗糙度等强制参数,文章仅空泛提及 “设计防爆结构”,完全未提及核心合规要求,专业深度严重不足。




回复

使用道具 举报

您需要登录后才可以回帖 登录 | 立即注册

本版积分规则

QQ|小黑屋|手机版|Archiver|机械荟萃山庄 ( 辽ICP备16011317号-1 )

GMT+8, 2026-5-28 18:18 , Processed in 0.052479 second(s), 20 queries , Gzip On.

Powered by Discuz! X3.4 Licensed

Copyright © 2001-2021, Tencent Cloud.

快速回复 返回顶部 返回列表